各地学习中心及学生:
2022年第二次统考免考办理即将开始,请各位需要办理免考的同学仔细认真阅读本通知内容,及时进行统考免考申请。
1.办理对象
202203及之前批次的本科层次在籍学生。
2.办理时间
2022年5月11日13:00-5月20日12:00,过期不予补办。
3.办理流程
(1)在“CDCE中国远程与继续教育网”(以下简称统考网)网站上进行注册(网址:http://cdce.moe.edu.cn,已注册过的学生可忽略);
(2)考生向学习中心提交申请材料-学习中心审核并上传学习中心工作平台(可上传压缩包)-学院审核。
4.注意事项
(1)免考条件的选择应与所提交证书相符,如学生持有学位外语证书,则申请时条件应选择“非英语专业,已获得省级教育行政部门组织的成人教育学位英语考试合格证书”而不能选择“非英语专业,获得全国英语等级考试PETS三级或以上级别证书”或其他与证书不符的条件,以免上报时出现错误,影响成绩;
(2)针对已选择的条件,如有补充说明,一定要确保信息的准确性,若出现错误,后果自负;
(3)条件选择或信息填写错误将不予通过;
(4)上传的证件为证书原件的扫描件或照片,图文清晰,5Mb以内;
(5)请按照学院要求的时间进行提交,逾期提交将不予办理。
(6)申请免考的学生请务必先到统考网注册,未注册者按“审核不通过”处理。注册流程详见附件1《考生个人信息管理系统操作手册(节选)》。
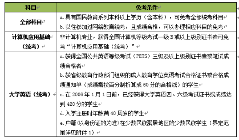
5.统考免考条件一览表

东北财经大学网络教育学院
2022年5月11日