服务电话:0411-84710321 招生电话:0411-84711132
东财官网
咨询电话
0411—84710321
学院地址
辽宁省大连市沙河口区杨树街35号
邮编
116023
栏目内容正在建设中,敬请期待...
公告
学历继续教育
自学考试
特色项目
阳光服务
党建专栏
关于我们
学院平台图像校对
学信网图像校对
网上交费
学籍查询
首页
-
公告
-
正文
公告
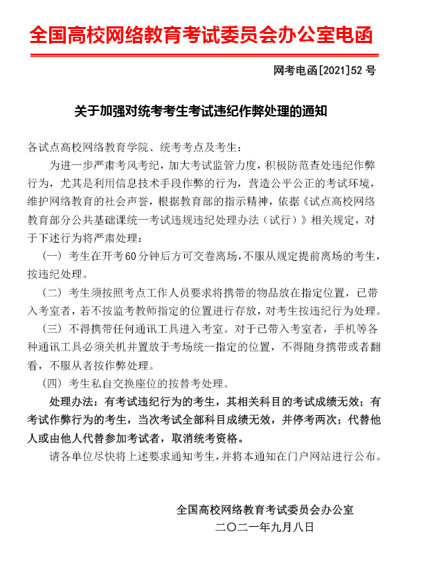
转发《网考电函[2021]52号 关于加强对统考考生考试违纪作弊处理的通知 》
2021年09月09日