咨询电话 0411—84710321
学院地址 辽宁省大连市沙河口区杨树街35号
邮编 116023
栏目内容正在建设中,敬请期待...
首页 - 公告 - 正文

公告

关于发放202101毕业批次毕业资料的通知

2021年01月11日

各学习中心及同学:

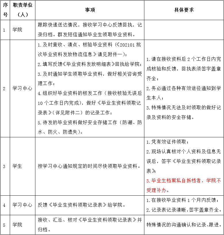
按照我院2021年1月毕业相关工作的安排,202101毕业批次的毕业资料(包括毕业证书、毕业档案、学位证书、荣誉证书等)于1月8日从学院发送至各学习中心。现将后续工作通知如下:

image.png

毕业证书、学位证书为不可补办资料,请学习中心和同学务必予以重视,及时完成上述各项工作。

综合咨询:400-0411-800        毕业资料下发:0411-84720102

特此通知! 

附件一:202101批次毕业资料发放物流信息

附件二:毕业生资料领取记录表 

东北财经大学网络教育学院

                                       2021年1月11日