咨询电话 0411—84710321
学院地址 辽宁省大连市沙河口区杨树街35号
邮编 116023
栏目内容正在建设中,敬请期待...
首页 - 公告 - 正文

公告

关于202010批次毕业生毕业资料下发的通知

2020年11月26日

各学习中心及同学:

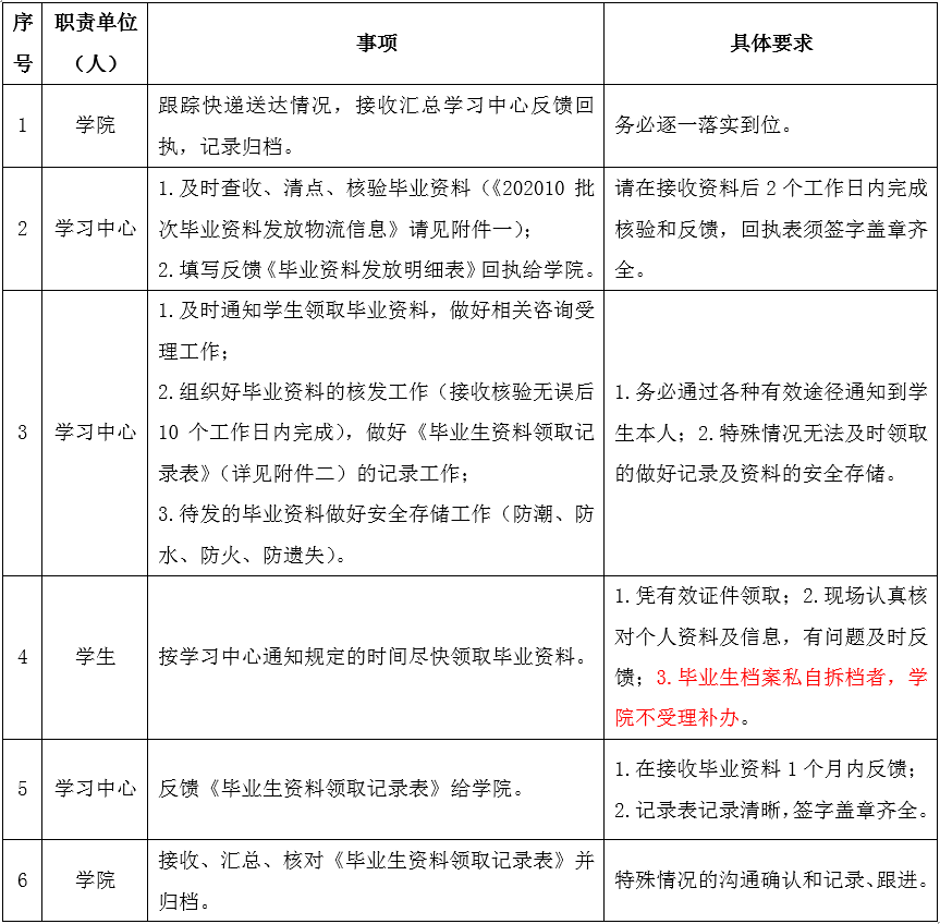
按照我院202010批次毕业相关工作的安排,202010批次的毕业资料(包括毕业证书、毕业档案)于11月26日从学院下发至各学习中心。现将后续收尾工作安排通知如下:

image.png

毕业证书为一次性不可补办资料,损坏、丢失一律不予补办,请学习中心和同学务必予以重视,及时完成上述各项工作。

综合咨询:400-0411-800        毕业资料下发:0411-84720102

特此通知!

附件一:202010批次毕业资料发放物流信息

附件二:毕业生资料领取记录表

东北财经大学网络教育学院

                                       2020年11月26日