各学习中心及同学:
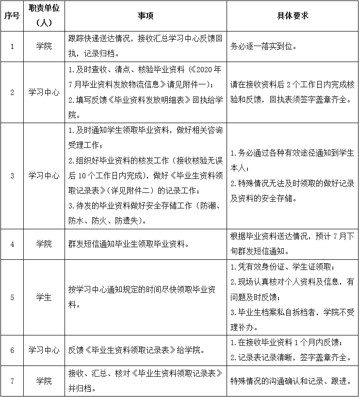
按照我院2020年7月毕业相关工作的安排,202007毕业批次的毕业资料(包括毕业证书、毕业档案、学位证书、荣誉证书等)于7月9日从学院下发至各学习中心。现将后续收尾工作安排通知如下:

毕业证书、学位证书为一次性不可补办资料,损坏、丢失一律不予补办,请学习中心和同学务必予以重视,及时完成上述各项工作。
综合咨询:400-0411-800 毕业资料下发:0411-84720102
特此通知!
附件一: 2020年7月毕业资料发放物流信息
附件二: 毕业生资料领取记录表
东北财经大学网络教育学院
2020年7月10日