各学习中心及同学:
根据东北财经大学学位办理相关工作安排,我院202007批次学士学位申请、办理工作开始,现将相关事宜通知如下:
一 、学士学位申请
(一)学士学位申请条件
学位申请条件请参见附件一《东北财经大学网络教育学士学位授予工作实施办法》(2019年修订)中的相关规定。(对于学位相关政策解读详见附件二)
(二)可申请学生范围
1.202001、201907、201901、201807往届本科毕业生(注:201807毕业批次为最后一次申请机会);
2.202007批次满足毕业条件的应届本科毕业生。
以上范围学生,满足《东北财经大学网络教育学士学位授予工作实施办法》(2019年修订)中规定的学位申请条件者,可在本批次学位申请期限内通过学院教学教务管理平台进行学位申请,逾期申请不予受理。
(三)学士学位申请具体要求
1.在规定时间内通过平台进行在线申请(不受理任何线下申请)。
在线申请路径如下:
学生个人教室:登录个人教室-右侧“学位”专区-点击“申请学位”;
学习中心端:管理平台-主菜单-学位管理。
2.平台签写申请《诚信承诺书》。
3.平台提交学位外语成绩资料,学生本人必须在证书上手写签字并注明:“本人对证书真实有效性负责”。不符合要求将审核不予通过。
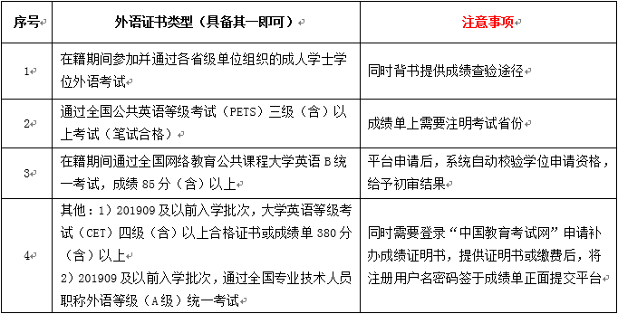
学位外语资料提交的类型及注意事项如下:

以上外语成绩,申请学位时需提供成绩真实有效性的核验途径和辅助证明资料。无法核验成绩者不予受理学位申请。
二、 学士学位办理日程安排

请严格按照日程表配合完成本次学位申请、办理工作。上述时间安排如遇政策调整需要变化,学院将会及时另行通知。
三、联系人
学生服务中心:孙老师,电话:0411-84720102
咨询服务热线:400-0411-800
特此通知!谢谢合作!
附件一:《东北财经大学网络教育学院学士学位授予工作实施办法》(2019年修订)
附件二:严把“三关”提升网络教育培养人才质量--《东北财经大学网络教育学位授予工作实施办法》相关政策解读 东北财经大学网络教育学院
2020年5月8日