咨询电话 0411—84710321
学院地址 辽宁省大连市沙河口区杨树街35号
邮编 116023
栏目内容正在建设中,敬请期待...
首页 - 公告 - 正文

公告

关于2020年上半年统考免考办理的通知

2020年03月19日

各学习中心及同学:

        2020年上半年统考免考的办理时间为2020年4月1日8:00——5月31日17:00,请符合统考免考条件(详见附件)的学生及时向学习中心提交相关证明,由学习中心统一向学院进行申报。

        注:符合2020年上半年毕业办理条件的学生,请务必于2020年4月28日前提交相关证明。

                                                东北财经大学网络教育学院

                                                         2020年3月19日

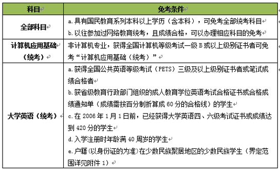
附件:统考免考条件一览表

image.png