各学习中心、同学:
根据辽宁省《关于做好2019年上半年辽宁省成人本科生学士学位外语课程考试报名工作的通知》的要求及我院对此次考试的相关工作安排,现将学生参加2019年上半年辽宁省学位外语考试的有关事项通知如下:
一、考试时间
2019年5月11日(星期六)上午9:00-11:00。
二、报考资格
辽宁省内及省外各学习中心201109及以后学籍批次高起本、201309及以后学籍批次专升本层次预申请学士学位的本科生,可结合自身实际情况自愿报考。
无本科学籍,或已毕业者不得报考(201903批次学生因学籍暂未上报,本次不得报考)。
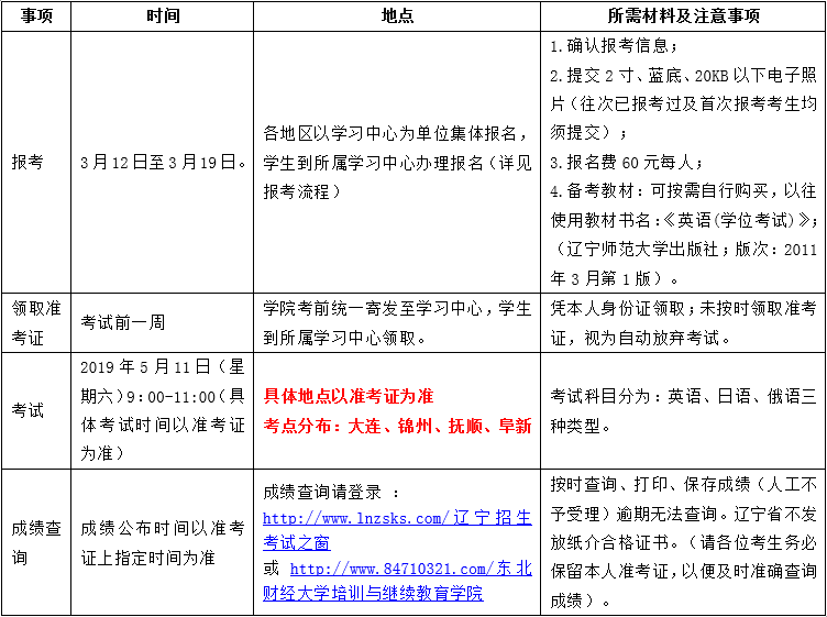
三、报考安排

四、报考流程
1.学习中心及时通知和指导所辖报考学生办理报考手续;
2.学习中心审查、汇总报考学生的数据、图像信息,整理填写《2019年上半年学位外语考试报名登记表》(见附件),收取报考费用。
注意事项:
(1)图像信息: 2寸、蓝底、20KB以下证件照电子图像(JPG格式,分辨率宽140*高180
像素),需按照考生本人身份证号码命名。图像不清晰,无法报名。
(2)报名登记表:报考信息全部以学习中心汇总的报名登记表信息为准,信息上报后不能更改。请学心中心老师填写准考证邮寄地址、联系人及手机号码(如有变动请告知)。同时提交电子版及学习中心经办人签字盖章的扫描版,学习中心务必要确保报名登记表中信息准确无误,以免影响学生报考。
3.学习中心须在3月19日下班前将报名考生(1)图像信息(按考试地点分文件夹)、(2)《报名登记表》(电子和扫描版)及(3)报考费提交至学院学生服务中心孙单老师。缴费前、后请务必与孙老师联系,告知您缴费银行卡号,备注缴费明细,确认交费是否成功,不接收支付宝转账!逾期未缴费或未备注明细者视为放弃报考。
五、考试注意事项
1.考生进入考场必须同时持有准考证、有效证件(身份证、军官证、公安机关出具带照片的户籍证明)。无身份证、准考证不得进入考场。准考证丢失、个人信息有误无法补办。
2.考生必须严格遵守考试纪律,违纪者将被取消学士学位申请资格。
根据教育部33号令,在考试中有替考和携带通讯工具进入考场行为的,除取消当次考试成绩外,或给予停考一年的处罚。平台查询以往成绩时显示“-2”表示违纪。如不符合报考标准进行报考,报考费用不予退还。
六、联系人及咨询电话
联系人:学生服务中心-孙单老师
RTX: 学生服务中心-孙单
咨询电话:0411-84738880
E-mail:sundan08@dufetech.com
东北财经大学网络教育学院
2019年3月12日